找回密码
 注册会员

QQ登录

只需一步,快速开始

查看: 833|回复: 0

[转载] 第一次的阵痛,是进去还是出来?

[复制链接]
发表于 2010-9-25 16:05:41 | 显示全部楼层 |阅读模式

马上注册,结交更多好友,享用更多功能,让你轻松玩转南昌530论坛

您需要 登录 才可以下载或查看,没有账号?注册会员

×
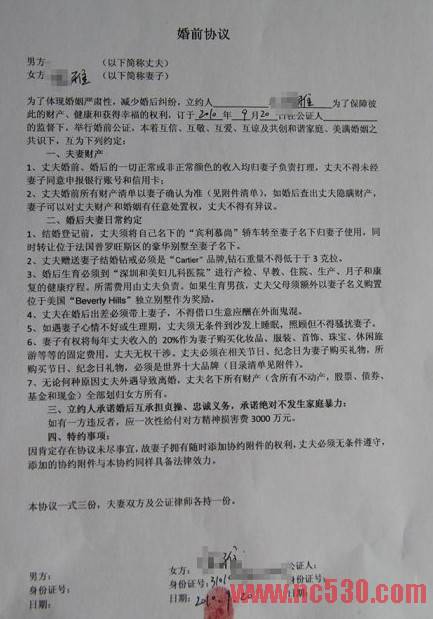
100.jpg 都说裸婚蜗居可怜,没想到我这个所谓的富二代更可怜……我是不是很傻,一定要娶她?和她相守一生,就要一定把自己下半生都出卖?
  这事不敢跟任何人商量,因为根本就无法告诉亲朋好友,太丢人了。连我自己都没想过,会有一天需要签下这样的条款。小雅,你口口声声说爱我,没有我活不下去,但是,我想你在构思这个协议的时候应该没想过我的感受。我不敢透漏任何不满的情绪,怕你会不高兴。装作很不在意的说回去问问父亲就签,可是心里在滴血……我多希望我不是个成功商人的儿子,我多希望我只是个普普通通的朝九晚五族,或许这样的情况也就不会发生在我的身上。。以前我的一切都是由别人安排的,现在,还要由你决定我的将来。
  20年前,父母到深圳创业,带着当时还什么事情都不懂的我。通过十几年的努力拼搏,我父亲的公司到现在已经市值几十亿,可惜的是母亲最后选择离婚,一个人去到香港,开了家公司,几年后身价也有几个亿。虽然我没有父母和完整家庭的熏陶,但是却拥有了美国名校教育经历。我喜欢小雅,也许就是因为她是我身边第一个对我说不的女人。小雅的父亲虽是国家公务员,平时也很有礼貌,但是不太希望我和小雅交往,说我这种家庭除了钱,什么都没有,跟着我不会有幸福。他们希望为自己女儿找一个更高职务的公务员(据说曾经找到几个),却不直接禁止小雅和我交往。这一次他们一家的举动彻底颠覆了他们在我心中的印象,我不知道他们为何要这样提出要求。
  大家看到的这份协议吧,这是小雅的家人明令必须要签的,否则就不能结婚。我知道很多人看不起我们这样的人,也的确有很多为富不仁的败类让大家有了“富二代”这样的定义。但是站在我的角度看,表面生活上富裕,却也有着远超常人的无奈。结婚对于普通的年轻人来说应该不会达到这样物质的程度吧?可是我的婚姻就不得不签署这样“丧权”的协议,原因很简单:谁叫你们家这么有钱?没有这样的协议,我们也不放心把女儿嫁给你。
  唉……签?还是不签?
  
您需要登录后才可以回帖 登录 | 注册会员

本版积分规则

如需要(删违规/投诉/建议/赞助等)请联系

本论坛所有来帖仅代表网友个人观点,不代表青山湖畔|南昌论坛立场。

手机版|南昌530论坛

GMT+8, 2026-3-4 12:43

Powered by Discuz! X3.5

Cpoyright © 2001-2026 Discuz! Team

快速回复 返回顶部 返回列表