找回密码
 注册会员

QQ登录

只需一步,快速开始

查看: 693|回复: 0

[转载] 南昌红谷滩新区各小学招生地段公布(图)

[复制链接]
发表于 2015-8-13 22:34:11 | 显示全部楼层 |阅读模式

马上注册,结交更多好友,享用更多功能,让你轻松玩转南昌530论坛

您需要 登录 才可以下载或查看,没有账号?注册会员

×
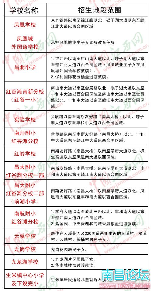
8月13日,记者获悉,南昌红谷滩新区2015年辖区小学招生地段范围划分正式出炉。据了解,8月20日至8月22日,红谷滩新区将开始办理2015年小学一年级招生报名登记,入学年龄要求:年满6周岁(即2009年8月31日及以前出生)的适龄儿童。
来源:中国江西网  记者叶新阔

  具体地段划分如下:
1.jpg
南昌红谷滩新区各小学招生地段公布
您需要登录后才可以回帖 登录 | 注册会员

本版积分规则

如需要(删违规/投诉/建议/赞助等)请联系

本论坛所有来帖仅代表网友个人观点,不代表青山湖畔|南昌论坛立场。

手机版|南昌530论坛

GMT+8, 2026-3-5 05:09

Powered by Discuz! X3.5

Cpoyright © 2001-2026 Discuz! Team

快速回复 返回顶部 返回列表